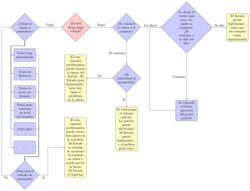
El problema de la droga simplificado
En La droga, ¿y Colombia? me encontré este sencillo diagrama de flujo que resume el problema de las drogas:

Por supuesto, creo que les hizo falta la parte más importante de todo el asunto: la libertad individual y que cada persona es libre de hacer con su cuerpo lo que a bien tenga y que el Estado no debería privilegiar un estilo de vida por encima de otro.
Pero aparte de eso (y de que la política prohibicionista sale más costosa tanto en dinero como en sangre), creo que es más bien exhaustivo.

